מסלול מסחר באופציות
מסלול קורסי האופציות של Trade2 תוכנן במיוחד עבור סוחרים בכל הרמות
מסלול מסחר באופציות
מסלול קורסי האופציות של Trade2 תוכנן במיוחד עבור סוחרים בכל הרמות – החל ממתחילים ללא ניסיון קודם ועד למתקדמים המעוניינים להעמיק את הידע והיכולות שלהם.
קורסים מותאמים למסחר באופציות
אנו ב-Trade2 מציעים חוויה יוצאת דופן במסחר באופציות, עם גישה נוחה לכל הכלים שאתם צריכים
תמיכה מקצועית לסטודנטים
ליווי אישי, עדכונים שוטפים ותכנים מעודכנים להצלחה מתמשכת במסחר
כלים לשיפור המסחר
אסטרטגיות מסחר ייחודיות, דוגמאות מעשיות, וטכניקות לניהול סיכונים מקצועי בתחום האופציות
תוכן לימודי מקיף
קורסים מעמיקים במגוון תחומים, מותאמים לכל רמות המסחר, מתחילים ועד מתקדמים
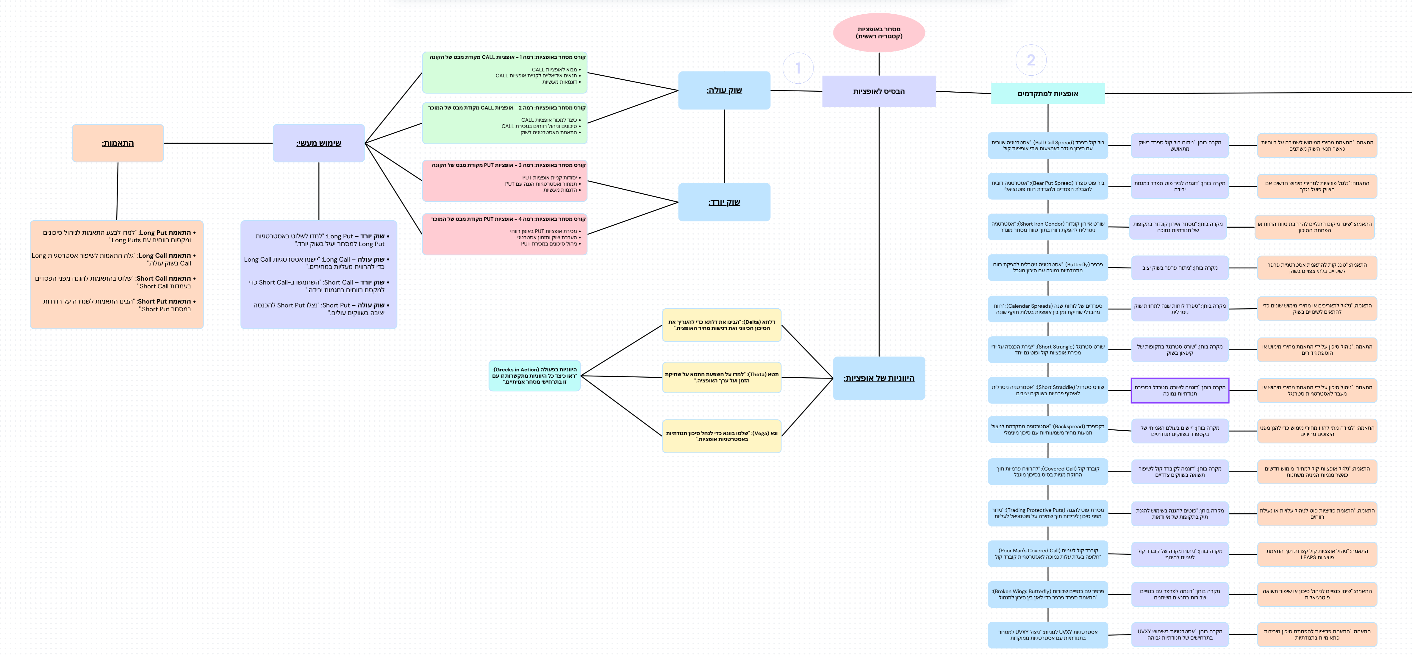
אסטרטגיות באופציות
מיועדות לשפר את יכולות המסחר שלכם באמצעות דוגמאות מעשיות, טכניקות מתקדמות, וכלים לניהול סיכונים אפקטיבי.
תוך שלושה חודשים מתחילת המסלול, תראו שיפור משמעותי ביכולת המסחר שלכם עם תכנים מקצועיים ועדכניים.

למנויים בלבד
אסטרטגיות למסחר באופציות
מגוון קטגוריות לימוד איכותיות של Trade2
ב-Trade2 תיהנו מקטגוריות לימוד מגוונות ואיכותיות המכסות תחומים רבים בשוק ההון, עם תכנים עדכניים, מקצועיים ובליווי מדריכים מומחים.
מסלול זה מציע תכנית מקיפה ללימוד מסחר במניות וגידור תיקי השקעות. בחלק הראשון, מתמקדים במניות – לימוד שיטות זיהוי מגמות, הבנת ניתוח טכני וקריאת דוחות כספיים, על מנת להפיק תובנות מעשיות ולהשיג יתרון בשוק. בחלק השני, המסלול מתעמק בגידור – אסטרטגיות לניהול סיכונים שנועדו להגן על ההשקעות מתנודתיות השוק, תוך שימוש בכלים כמו אופציות, חוזים עתידיים ושיטות גידור מתקדמות. המסלול מעניק לתלמידים הבנה מעמיקה בניהול תיק השקעות מאוזן ויציב, עם כלים מקצועיים למינימום סיכון ולשמירה על רווחיות לאורך זמן.
מסלול המסחר היומי ב-Trade2 מציע הבנה מעמיקה של אסטרטגיות המסחר לטווח קצר, שנועדו לנצל תנודות יומיות בשוק. הקורס מכסה נושאים כמו ניתוח טכני, זיהוי תבניות גרף, ניהול סיכונים בזמן אמת ושיטות לכניסה ויציאה מהירה מעסקאות. בנוסף, תלמדו על שימוש בממוצעים נעים, רמות תמיכה והתנגדות, אינדיקטורים חשובים ואסטרטגיות מסחר נפוצות כמו סקאלפינג ופריצה. המסלול מספק לתלמידים כלים מעשיים וחיוניים להפקת רווחים קצרים בביטחון תוך שליטה על סיכונים, ומכין אותם להתמודד עם השינויים הדינמיים של שוק ההון.
מסלול זה ב-Trade2 מתמקד בשימוש בנגזרים ובאסטרטגיות מסחר מתקדמות, ומיועד לסוחרים המחפשים לשלוט בטכניקות מורכבות יותר לניהול סיכונים ומינוף הזדמנויות בשוק. נושאים מרכזיים כוללים אסטרטגיות כמו איירון קונדור, פרפר, מרווחי זמן (Calendar Spreads), ומרווחים נוספים המותאמים לתנאי שוק מגוונים. תלמדו כיצד לנצל את יתרונות האסטרטגיות הללו להשגת הכנסה קבועה, הגנה על התיק מפני תנודתיות, ומינוף פוזיציות להשגת תשואה גבוהה יותר. בנוסף, הקורס מסביר כיצד כל אחת מהאסטרטגיות פועלת, באילו מצבי שוק כדאי להשתמש בהן, ואת היתרונות והסיכונים של כל אסטרטגיה.
מסלול המסחר האלגוריתמי ב-Trade2 מציע הבנה מעמיקה בתחום המסחר האוטומטי, המספק לסוחרים כלים ליצירת אלגוריתמים שמבצעים עסקאות באופן אוטומטי ומדויק. הקורס עוסק בפיתוח אסטרטגיות מסחר מותאמות, ניתוח נתונים ובניית אלגוריתמים שמאפשרים תגובה מהירה לשינויים בשוק. במהלך המסלול תלמדו על מושגים מרכזיים כמו מסחר בתדר גבוה (HFT), מסחר בתדר נמוך, ניתוח טכני מבוסס אלגוריתם, והגדרת קריטריונים לביצוע עסקאות אוטומטיות. המסלול כולל כלים פרקטיים לבדיקת האלגוריתמים על נתוני עבר (Backtesting) ושיפור הביצועים.
תכונות מרכזיות לפשט את המסחר שלכם בשוק ההון
קחו שליטה על המסחר שלכם עם Trade2. עקבו אחרי הביצועים שלכם, שפרו את האסטרטגיות, והשיגו תוצאות בצורה קלה ונוחה עם פלטפורמה אחת וגישה בלתי מוגבלת לכל התכנים והאינדיקטורים.
מסחר חכם
מעקב חכם לניהול התקדמות הלימודים שלכם
עקבו אחרי ההתקדמות שלכם בלימודי אסטרטגיות המסחר וקבלו תובנות מעמיקות לשיפור הידע והכישורים שלכם בשוק ההון.
השיגו שליטה במסחר
השיגו רווחים חודשיים עם תוכניות מסחר אוטומטיות
שפרו את הביצועים שלכם במסחר יומי עם תכנים מעשיים, כלים מותאמים, אסטרטגיות חדשניות וניסיון מקצועי מ-Trade2.
ביקורות ועדויות מלקוחות
גלו מדוע סוחרים בוחרים ב-Trade2 כדי לשדרג את כישוריהם. כאן תוכלו לקרוא חוויות אמיתיות ממשתמשים שגילו מחדש את עולמות המסחר היומי. עם הקורסים המתקדמים שלנו בתחומי המסחר היומי, מסחר אלגוריתמי, חיים עצמאיים ועוד, הצליחו הסטודנטים שלנו לשפר את ביצועיהם בשוק ולמקסם את פוטנציאל הרווח שלהם.
“ניסיתי מספר אתרים ללימודי מסחר יומי, אבל Trade2 הוא בהחלט הטוב ביותר, הכל ברור מאוד!”
השימוש בקורסי Trade2 שיפר לי את היכולת להגיב במהירות לשינויים בשוק ולמקסם את פוטנציאל הרווח שלי. התכנים היו ברורים וממוקדים, ועזרו לי להבין לעומק את התחום.
יואב רגב
סוחר יומי עצמאי
“Trade2 עשה מהפכה בדרך בה אני סוחר במסחר יומי, כלים וידע שהאתר מספק הם פשוט מדהימים.”
אני ממליצה בחום על הקורסים באתר, התוכן העשיר והפשוט עזר לי לשפר את יכולות המסחר שלי ולהשיג תוצאות מדהימות. תודה לצוות Trade2!
דנה שגב
סוחרת יומית
נהל את ההשקעות שלך, שפר את האסטרטגיות שלך, ותשלוט במסחר מקצועי – הכל בפלטפורמה אחת
קחו שליטה על המסחר שלכם עם Trade2. למדו ויישמו אסטרטגיות מסחר מתקדמות, הגדילו את התשואות ושפרו את הביצועים שלכם בשוק ההון – הכל בצורה נוחה ובפלטפורמה עוצמתית אחת.

